一位连续创业者眼中的慈善捐赠:从陈光标千万善款看公益资金透明化实践
2024年4月,一个寻常的工作日,我在刷资讯时看到一条推送:陈光标向嫣然天使儿童医院捐赠1000万元。这条消息让我停下了滑动屏幕的手指。
时间回溯:从赠车到捐款的决策链路
故事起点是陈光标4月1日的公开视频。他宣布将赠予张雪一台2026款加长定制版劳斯莱斯幻影,市场价值约1300万元。张雪随即表态:若赠予属实,将以八折价格转售二手车商,全额捐赠嫣然天使基金。
从技术视角拆解这个决策链条:张雪传递了一个明确信号——他更关注善款的流向而非个人资产增值。陈光标作为资深公益参与者,迅速捕捉到这一信息弹性。他的响应策略呈现出典型的工程思维:既然接收端已明确用途,那么跳过中间环节直接抵达目的地,效率最优。
关键节点:资金用途的结构化拆解
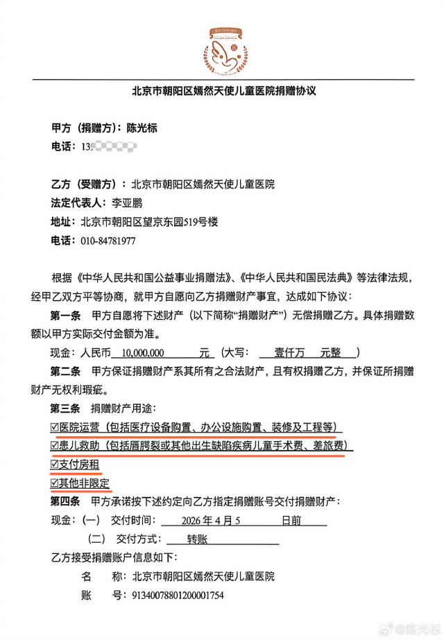
捐赠协议第三条明确规定了资金适用范围:医院运营、患儿救助、支付房租及其他非限定性支出。这四类用途构成了一个完整的公益资金使用矩阵。
医院运营属于机构维持类支出,确保嫣然天使儿童医院能够持续运转。患儿救助是直接受益类支出,精准对接目标群体的医疗需求。支付房租解决的是机构刚性成本问题,避免善款被非核心支出吞噬。非限定性支出则为机构保留了灵活调配空间,应对突发状况或创新项目。
经验总结:慈善捐赠的效率优化模型
传统慈善链条通常是:捐赠者→机构运营→受益人。这个案例中,陈光标创造性地压缩了中间损耗。他没有让张雪先变现再捐赠,而是直接完成资金转移,减少了时间成本和交易摩擦。
从博弈论角度分析,张雪“如果赠予就转售”的声明,本质上是在建立一种承诺机制。他的表态降低了捐赠者的心理负担——无论是否经过他手,资金最终都会进入公益系统。陈光标的快速响应,则验证了这种去中心化慈善模式的可行性。
方法提炼:善款透明化的技术实现路径
本次捐赠的亮点在于用途的明确化表述。相比“用于公益事业”这类模糊措辞,“医院运营、患儿救助、支付房租”构成了可追溯、可审计、可验证的资金使用框架。
对于公益从业者而言,这种结构化披露值得借鉴。捐赠协议的标准化模板应当包含:资金类别、使用场景、限制条件、报告周期。嫣然天使儿童医院在4月7日颁发的感谢证书,完成了捐赠闭环的最后一步——反馈确认。
应用指导:企业慈善的战略选择
如果你是企业决策者,面临类似捐赠决策,建议考虑三个维度:一是受赠方的机构能力,能否高效使用这笔资金;二是用途的明确程度,是否能通过财务披露验证;三是品牌价值的转化效率,捐赠行为能否产生正向的社会认知。
陈光标本轮捐赠的聪明之处在于:他选择了一个高关注度的“故事主角”(张雪和WSBK冠军),搭配一个高公信力的公益机构(嫣然天使基金),形成了话题性与可信度的双重保障。这种组合策略值得深思。
